Tiếng Việt |
English |
Các Khoa |
Viện |
Trung tâm
TRANG CHỦ
GIỚI THIỆU
Tổng quan nhà trường
Sứ mệnh -Tầm nhìn - Giá trị
Mục tiêu - Định hướng phát triển
Lịch sử phát triển
Cơ cấu tổ chức
Sơ đồ tổ chức
Đảng Ủy
Hội đồng trường
Ban giám hiệu
Phòng chức năng
Khoa chuyên môn
Viện nghiên cứu
Trung tâm
Đội ngũ cán bộ
Nhận diện thương hiệu
Video Clip
Cơ sở vật chất
Giảng đường
Phòng thí nghiệm
Phòng thực hành
Thư viện
Mô hình thực tập, rèn nghề
Ký túc xá, nhà ăn
Khu thể thao, giải trí
Ca khúc truyền thống
TIN TỨC
Hoạt động chung
Công tác Đảng
Công tác Công đoàn
Đoàn Thanh niên
TUYỂN SINH
ĐÀO TẠO
Đại học
Chương trình đào tạo
Chương trình đào tạo chính quy
Chương trình tiên tiến
Đề cương chi tiết học phần
Giáo trình học liệu
Văn bản
Văn bản của Bộ GD&ĐT
Quy định của ĐHTN
Văn bản trường ĐHNL
Kế hoạch đào tạo
Chính quy
Phi chính quy
Biểu mẫu
Hướng dẫn đăng ký học
Các biểu mẫu
Quyết định tốt nghiệp
Chính quy
Phi chính quy
Thông báo
Thạc sĩ
Chương trình đào tạo
Các ngành đào tạo
Năng lực đào tạo
Văn bản
Văn bản của Bộ GDĐT
Văn bản của ĐHTN
Văn bản của Trường
Kế hoạch đào tạo
Quyết định tốt nghiệp
Biểu mẫu
Thông báo
Tiến sĩ
Chương trình đào tạo
Các ngành đào tạo
Năng lực đào tạo
Văn bản
Quy chế của Bộ GDĐT
Quy định của ĐHTN
Văn bản trường ĐHNL
Biểu mẫu
Quyết định tốt nghiệp
Thông báo
Bồi dưỡng ngắn hạn
Chương trình bồi dưỡng
Văn bản – thông báo
NGƯỜI HỌC
Giáo dục tư tưởng
Học tập chuyên đề
Sinh hoạt công dân
Quy định, quy chế
Công tác GVCN&CVHT
Chế độ chính sách
Miễn giảm học phí
Trợ cấp xã hội
Hỗ trợ chi phí học tập
Bảo hiểm y tế sinh viên
Học bổng
HB Khuyến khích học tập
Học bổng ngoài tài trợ
Khen thưởng – Kỷ luật
Nội, ngoại trú
Học phí
Học phí hệ chính quy
Hệ cao học
Học phí hệ VHVL
Điểm rèn luyện sinh viên
Cơ hội việc làm
Hội chợ việc làm
Thông tin tuyển dụng
Kết nối doanh nghiệp
Thực tập nước ngoài
Sổ tay sinh viên
Tư vấn - Hỗ trợ sinh viên
Tư vấn sinh viên
Quỹ hỗ trợ sinh viên
Ươm tạo khởi nghiệp
Biểu mẫu – Đơn từ
Cựu sinh viên
QUẢN LÝ CHẤT LƯỢNG
Đảm bảo chất lượng
Kiểm định chất lượng CSGD
Văn bản
Báo cáo
Kiểm định chất lượng CTĐT
Văn bản
Báo cáo
Khảo sát
Văn bản
Báo cáo
Biểu mẫu
Đánh giá chuẩn đầu ra
Khảo thí
Báo cáo
Văn bản
Thông báo phúc khảo
Biểu mẫu – Đơn từ
Thanh kiểm tra
Văn bản
Phê duyệt đổi giờ
Báo cáo
Đổi giờ
Kế hoạch chung
Quản lý rủi ro
NGHIÊN CỨU & HỢP TÁC
Nghiên cứu khoa học
Văn bản
Nhiệm vụ KHCN
Hỗ trợ khởi nghiệp
Bài báo khoa học
Sở hữu trí tuệ
Giải thưởng KHCN
Tin tức
Biểu mẫu
Hợp tác đối ngoại
Văn bản
Đối tác
Đề tài dự án
Tin tức
Tin đối ngoại
Tin học bổng
Chương trình đào tạo quốc tế
Đào tạo liên kết
Thực tập nghề
Hội nghị hội thảo
THÔNG BÁO
KHẢO SÁT
VĂN BẢN
Trang chủ
→
GIỚI THIỆU
→
Cơ cấu tổ chức
→
Sơ đồ tổ chức
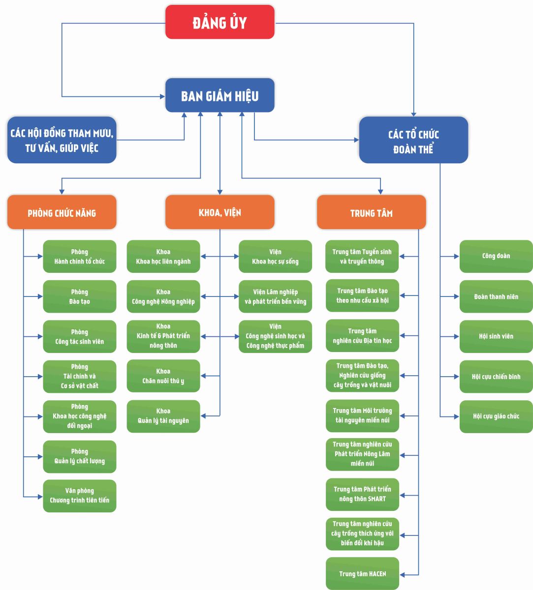
Sơ đồ tổ chức
01/06/2021 22:19 - Xem: 18343
Sơ đổ tổ chức:
Tổng quan nhà trường
Sứ mệnh -Tầm nhìn - Giá trị
Mục tiêu - Định hướng phát triển
Lịch sử phát triển
Cơ cấu tổ chức
Sơ đồ tổ chức
Đảng Ủy
Hội đồng trường
Ban giám hiệu
Phòng chức năng
Khoa chuyên môn
Viện nghiên cứu
Trung tâm
Đội ngũ cán bộ
Nhận diện thương hiệu
Video Clip
Cơ sở vật chất
Giảng đường
Phòng thí nghiệm
Phòng thực hành
Thư viện
Mô hình thực tập, rèn nghề
Ký túc xá, nhà ăn
Khu thể thao, giải trí
Ca khúc truyền thống
Thống kê truy cập
Lượt truy cập:
19121191
Đang online:
35046
Ngày hôm qua:
68461